Product Summary

The clk120aa80 is a Cyclone III Device.

Diagrams

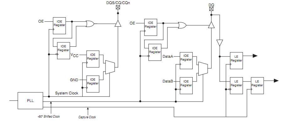
clk120aa80 block diagram