Product Summary
The lnk564dn is an Energy Efficient Off-Line Switcher IC for Linear Transformer. The lnk564dn cost effectively replaces all unregulated isolated linear transformer based (50/60 Hz) power supplies up to 3 W output power. For worldwide operation, a single universal input design replaces multiple linear transformer based designs. The applications of the lnk564dn include Chargers for cell/cordless phones, PDAs, power tools, MP3/portable audio devices, shavers etc.,Standby and auxiliary supplies.
Parametrics
lnk564dn absolute maximum ratings: (1)DRAIN Voltage: 700 V; (2)Peak DRAIN Current: 200 mA (375 mA); (3)Peak Negative Pulsed Drain Current (see Fig. 11): 100 mA(3); (4)FEEDBACK Voltage: -0.3 V to 9 V; (5)FEEDBACK Current: 100 mA; (6)BYPASS Voltage: -0.3 V to 9 V; (7)Storage Temperature: -65 ℃ to 150 ℃; (8)Operating Junction Temperature: -40℃ to 150 ℃; (9)Lead Temperature: 260 ℃.
Features
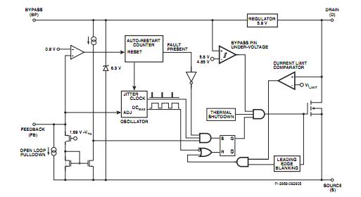
lnk564dn features: (1)Lowest component count switcher; (2)Very tight parameter tolerances using proprietary IC trimming technology and transformer construction techniques enable Clampless designs – decreases component count/system cost and increases efficiency; (3)Meets industry standard requirements for thermal overload protection eliminates the thermal fuse used with linear transformers or additional components in RCC designs; (4)Frequency jittering greatly reduces EMI – enables low cost input filter configuration; (5)Meets HV creepage requirements between DRAIN and all other pins, both on the PCB and at the package; (6)Proprietary E-Shield transformer eliminates Y-capacitor.
Diagrams

| Image | Part No | Mfg | Description | ![]() |
Pricing (USD) |
Quantity | ||||||||||||
|---|---|---|---|---|---|---|---|---|---|---|---|---|---|---|---|---|---|---|
![]() |
![]() LNK564DN |
![]() Power Integrations |
![]() AC/DC Switching Converters 3 W (85-265 VAC) 3 W (230 VAC) |
![]() Data Sheet |
![]()
|
|
||||||||||||
![]() |
![]() LNK564DN-TL |
![]() Power Integrations |
![]() AC/DC Switching Converters 3 W (85-265 VAC) 3 W (230 VAC) |
![]() Data Sheet |
![]()
|
|
||||||||||||
(Hong Kong)









