Product Summary
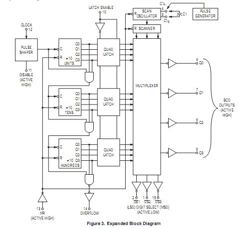
The mc14553bdw is a 3-digit BCD counter. The mc14553bdw consists of 3 negative edge triggered BCD counter that is cascade-frequency scanning clock which drives the multiplexer output selector. The mc14553bdw is used in instrumentation counters, clock displays, digital panel meters, and as a building block for general logic applications. Applications of the mc14553bd include: TTL compatible outputs, on-chip oscillator, cascadable, clock disable input, pulse shaping permits very slow rise times on input clock, output Latches and master reset.
Parametrics
mc14553bdw absolute maximum ratings: (1) DC Supply Voltage Range VDD: -0.5 to +18V; (2) Input or Output Voltage Range (DC or Transient) Vin, Vout: -0.5 to VDD +0.5V; (3) Input Current (DC or Transient) per Pin Iin: ±10mA; (4) Output Current (DC or Transient) per Pin Iout: +20mA; (5) Power Dissipation, per Package, PD: 500mW; (6) Ambient Temperature Range TA: -55 to 125°C; (7) Storage Temperature Range TSTG: -65 to +150°C; (8) Lead Temperature (8-Second Soldering) TL: 260°C.
Features
mc14553bdw features: (1) output voltage Vin=VDD or 0, 0 level, VOL: to 0.05V (VDD, Vdc=5V, 10, 15V) ; (2) Vin=0 or VDD, 1 level, VOH: 4.95 to 5V (VDD, Vdc=5V) , 9.95 to 10V (VDD, Vdc=10V) , 14.95 to 15V (VDD, Vdc=14.95V) ; (3) Input voltage, 0 level VIL: 1.5 to 2.25V (VDD, Vdc=5V), 3 to 4.5V (VO=9 or 1Vdc) , 4 to 6.75V (Vo=13.5 or 1.5Vdc) ; (4) Input current Iin: ± 0.1μA (VDD, Vdc=15V) ; (5) Quiescent Current (Per Package) MR=VDD, IDD: 0.01 to 5μA (VDD, Vdc=5V) , 0.02 to 300μAdc (VDD, Vdc=10V) .
Diagrams

| Image | Part No | Mfg | Description | ![]() |
Pricing (USD) |
Quantity | ||||||||||||||||
|---|---|---|---|---|---|---|---|---|---|---|---|---|---|---|---|---|---|---|---|---|---|---|
![]() |
![]() MC14553BDW |
![]() Other |
![]() |
![]() Data Sheet |
![]() Negotiable |
|
||||||||||||||||
| Image | Part No | Mfg | Description | ![]() |
Pricing (USD) |
Quantity | ||||||||||||||||
![]() |
![]() MC14000UB |
![]() Other |
![]() |
![]() Data Sheet |
![]() Negotiable |
|
||||||||||||||||
![]() |
![]() MC14001B |
![]() Other |
![]() |
![]() Data Sheet |
![]() Negotiable |
|
||||||||||||||||
![]() |
![]() MC14001BCP |
![]() ON Semiconductor |
![]() IC GATE NOR QUAD CMOS 14DIP |
![]() Data Sheet |
![]()
|
|
||||||||||||||||
![]() |
![]() MC14001BCPG |
![]() ON Semiconductor |
![]() Gates (AND / NAND / OR / NOR) 3-18V Quad 2-Input NOR |
![]() Data Sheet |
![]()
|
|
||||||||||||||||
![]() |
![]() MC14001BDG |
![]() ON Semiconductor |
![]() Gates (AND / NAND / OR / NOR) 3-18V Quad 2-Input NOR |
![]() Data Sheet |
![]()
|
|
||||||||||||||||
![]() |
![]() MC14001BDR2 |
![]() |
![]() IC GATE NOR QUAD CMOS 14SOIC |
![]() Data Sheet |
![]()
|
|
||||||||||||||||
(Hong Kong)











