Product Summary
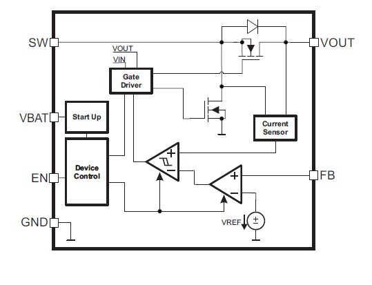
The 1269AS-H-1R0MP2 is a low input voltage step-up converter in thin SOT-23 package. The 1269AS-H-1R0MP2 provides a power-supply solution for products powered by either a single-cell, two-cell, or threecell alkaline, NiCd or NiMH, or one-cell Li-Ion or Li-polymer battery. Possible output currents depend on the input-to-output voltage ratio. The boost converter is based on a hysteretic controller topology using synchronous rectification to obtain maximum efficiency at minimal quiescent currents. The output voltage of the adjustable version can be programmed by an external resistor divider, or is set internally to a fixed output voltage. The 1269AS-H-1R0MP2 can be switched off by a featured enable pin. While being switched off, battery drain is minimized. The 1269AS-H-1R0MP2 is packaged in a 6-pin thin SOT-23 package (DBV). Applications are (1)Battery powered applications: 1 to 3 cell alkaline, NiCd or NiMH; 1 cell li-ion or li-primary; (2)Solar or fuel cell powered applications; (3)Consumer and portable medical products; (4)Personal care products; (5)White or status LEDs; (6)Smartphones.
Parametrics
1269AS-H-1R0MP2 absolute maximum ratings: (1)Input voltage range on VBAT, SW, VOUT, EN, FB: – 0.3 to 7.5 V; (2)Operating junction temperature range: –40 to 150 °C; (3)Storage temperature range: –65 to 150 °C; (4)Human body model (HBM): 2 kV; (5)Charged device model (CDM): 1.5 kV; (6)POWER RATING TA ≤ 25°C: 769 mW; (7)Supply voltage at VIN: 0.7 to 5.5 V; (8)Operating free air temperature range: –40 to 85 °C; (9)Operating virtual junction temperature range: –40 to 125 °C.
Features
1269AS-H-1R0MP2 features: (1)Up to 95% efficiency at typical operating conditions; (2)5.5 quiescent current; (3)Startup into load at 0.7 V input voltage; (4)Operating input voltage from 0.7 V to 5.5 V; (5)Pass-Through function during shutdown; (6)Minimum switching current 200 mA; (7)Protections: Output overvoltage; Overtemperature; Input undervoltage lockout; (8)Adjustable output voltage from 1.8 V to 5.5 V; (9)Small 6-pin thin SOT-23 package.
Diagrams

(Hong Kong)






