Product Summary
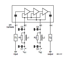
The BGY916-5 is a three-stage UHF amplifier module in a SOT365A package. It consists of one NPN silicon planar transistor die and two silicon MOS-FET dies mounted on a metallized ceramic AlN substrate, together with matching and bias circuitry. The applications of the BGY916-5 include Base station transmitting equipment operating in the 920 to 960 MHz frequency range.
Parametrics
BGY916-5 absolute maximum ratings: (1)DC supply voltage, VS1: 28 V; (2)input drive power, PD: 80 mW; (3)load power, PL: 25 W; (4)storage temperature, Tstg: -30 to +100℃; (5)operating mounting base temperature, Tmb: -10 to +90℃.
Features
BGY916-5 features: (1)26 V nominal supply voltage; (2)16 W output power into a load of 50 W with an RF drive power of 25 mW.
Diagrams

(Hong Kong)







