Product Summary
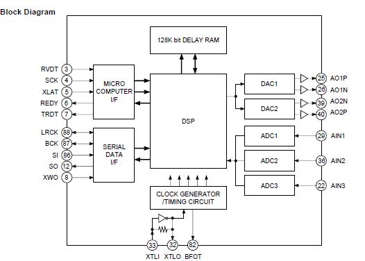
The CXD2822ER is a digital signal processor LSI for Karaoke, suitable for use in LD/CD/CD-G/video CD and the like. A large capacity DRAM and AD/DA converters are built in, and Karaoke functions such as key control, microphone echo and voice canceling are contained on a single chip.
Parametrics
CXD2822ER absolute maximum ratings: (1)Supply voltage, VDD: VSS -0.5 to +7.0 V; (2)Input voltage, VI: VSS -0.5 to VDD + 0.5 V; (3)Output voltage, VO: VSS -0.5 to VDD + 0.5 V; (4)Operating temperature, Topr: -20 to +75℃; (5)Storage temperature, Tstg: -55 to +150℃.
Features
CXD2822ER features: (1)3-channel 1-bit AD converter and decimation filter S/N ratio: 88 dB; (2)2-channel 1-bit DA converter and oversampling filter; (3)In addition to analog input/output, 2-channel input/2-channel output of digital input/output are provided. The interface also supports a variety of formats; (4)128K-bit DRAM for key control and microphone echo processing.
Diagrams

![]() |
![]() CXD2018AQ |
![]() Other |
![]() |
![]() Data Sheet |
![]() Negotiable |
|
||||
![]() |
![]() CXD2027Q |
![]() Other |
![]() |
![]() Data Sheet |
![]() Negotiable |
|
||||
![]() |
![]() CXD2027R |
![]() Other |
![]() |
![]() Data Sheet |
![]() Negotiable |
|
||||
![]() |
![]() CXD2043Q |
![]() Other |
![]() |
![]() Data Sheet |
![]() Negotiable |
|
||||
![]() |
![]() CXD2044Q |
![]() Other |
![]() |
![]() Data Sheet |
![]() Negotiable |
|
||||
![]() |
![]() CXD2053AM |
![]() Other |
![]() |
![]() Data Sheet |
![]() Negotiable |
|
||||
(Hong Kong)








