Product Summary
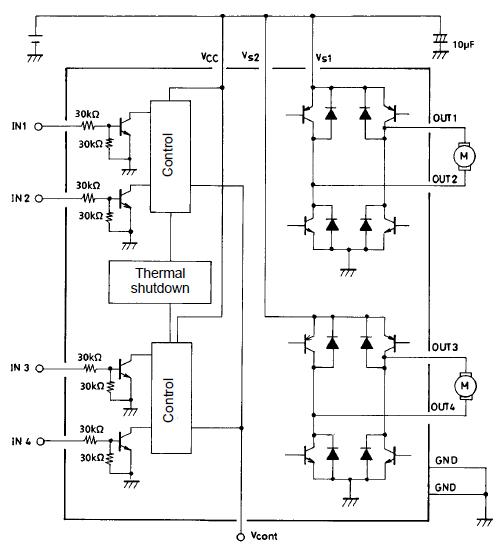
The LB1836M is a low-saturation two-channel bidirectional motor driver IC for use in low-voltage applications. The LB1836M is a bipolar stepper-motor driver IC that is ideal for use in printers, FDDs, cameras and other portable devices.
Parametrics
LB1836M absolute maximum ratings: (1)Maximum supply voltage, VCC max: -0.3 to +10.5 V; VS max: -0.3 to +10.5 V; (2)Output applied voltage, VOUT: VS +VSF V; (3)Input applied voltage, VIN: -0.3 to +10 V; (4)Ground pin flow-out current, IGND: 1.0 A; (5)Allowable power dissipation, Pd max: 800 mW; (6)Operating temperature, Topr: -20 to +75℃; (7)Storage temperature, Tstg: -40 to +125℃.
Features
LB1836M features: (1)Low voltage operation (2.5 V min); (2)Low saturation voltage (upper transistor + lower transistor residual voltage; 0.40 V typ at 400 mA); (3)Parallel connection (Upper transistor + lower transistor residual voltage; 0.5 V typ at 800 mA); (4)Separate logic power supply and motor power supply; (5)Brake function; (6)Spark killer diodes built in; (7)Thermal shutdown circuit built in; (8)Compact package (14-pin MFP).
Diagrams

| Image | Part No | Mfg | Description | ![]() |
Pricing (USD) |
Quantity | ||||||||||||
|---|---|---|---|---|---|---|---|---|---|---|---|---|---|---|---|---|---|---|
![]() |
![]() LB1836M |
![]() Other |
![]() |
![]() Data Sheet |
![]() Negotiable |
|
||||||||||||
![]() |
![]() LB1836MEVB |
![]() ON Semiconductor |
![]() Power Management IC Development Tools EVM FOR LB1836M |
![]() Data Sheet |
![]()
|
|
||||||||||||
![]() |
![]() LB1836M-TLM-E |
![]() ON Semiconductor |
![]() Motor / Motion / Ignition Controllers & Drivers 2-CH BRUSH MOTOR |
![]() Data Sheet |
![]()
|
|
||||||||||||
![]() |
![]() LB1836M-MPB-E |
![]() ON Semiconductor |
![]() Motor / Motion / Ignition Controllers & Drivers 2-CH BRUSH MOTOR DRIVER |
![]() Data Sheet |
![]()
|
|
||||||||||||
(Hong Kong)










