Product Summary
The STM32F051C8T6 is a 32-bit RISC core operating at a 48 MHz frequency, high-speed embedded memories (Flash memory up to 64 Kbytes and SRAM up to 8 Kbytes), and an extensive range of enhanced peripherals and I/Os. The STM32F051C8T6 offer standard communication interfaces (up to two I2Cs, two SPIs, one I2S, one HDMI CEC, and up to two USARTs), one 12-bit ADC, one 12-bit DAC, up to five general-purpose 16-bit timers, a 32-bit timer and an advanced-control PWM timer.
Parametrics
STM32F051C8T6 absolute maximum ratings: (1)VDD–VSS External main supply voltage (including VDDA and VDD): –0.3 to 4.0 V; (2)VDD–VDDA Allowed voltage difference for VDD > VDDA: 0.4 V; (3)VIN Input voltage on FT and FTf pins: VSS - 0.3 to VDD + 4.0 V; (4)Input voltage on TTa pins VSS-0.3 to 4.0 V; (5)Input voltage on any other pin: VSS − 0.3 to 4.0 V; (6)|VSSX − VSS| Variations between all the different ground pins: 50 mV; (7)IVDD Total current into VDD power lines (source): 100 mA; (8)IVSS Total current out of VSS ground lines (sink): 100mA; (9)TSTG Storage temperature range: –65 to +150 °C; (10)TJ Maximum junction temperature: 150 °C.
Features
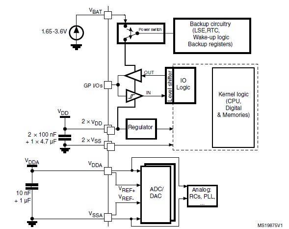
STM32F051C8T6 features: (1)Voltage range: 2.0 V to 3.6 V; (2)Power-on/Power down reset (POR/PDR); (3)Programmable voltage detector (PVD); (4)Low power modes: Sleep, Stop, Standby; (5)VBAT supply for RTC and backup registers; (6)One 12-bit D/A converter; (7)Two fast low-power analog comparators with programmable input and output; (8)Up to 18 capacitive sensing channels supporting touchkey, linear and rotary touch sensors; (9)One 16-bit timer, with 2 IC/OC, 1 OCN, deadtime generation and emergency stop; (10)Two 16-bit timers, each with IC/OC and OCN, deadtime generation, emergency stop and modulator gate for IR control; (11)One 16-bit timer with 1 IC/OC; (12)Independent and system watchdog timers; (13)SysTick timer: 24-bit downcounter; (14)One 16-bit basic timer to drive the DAC.
Diagrams

| Image | Part No | Mfg | Description | ![]() |
Pricing (USD) |
Quantity | ||||||||||||
|---|---|---|---|---|---|---|---|---|---|---|---|---|---|---|---|---|---|---|
![]() |
![]() STM32F051C8T6 |
![]() STMicroelectronics |
![]() ARM Microcontrollers (MCU) 32-Bit ARM Cortex M0 64 Kbytes 2.0 - 3.6V |
![]() Data Sheet |
![]()
|
|
||||||||||||
| Image | Part No | Mfg | Description | ![]() |
Pricing (USD) |
Quantity | ||||||||||||
![]() |
![]() STM300 |
![]() |
![]() MODULE SOC RF TXRX W/8051 MCU |
![]() Data Sheet |
![]()
|
|
||||||||||||
![]() |
![]() STM300C |
![]() |
![]() MODULE SOC RF TXRX W/8051 MCU |
![]() Data Sheet |
![]()
|
|
||||||||||||
![]() |
![]() STM320518-EVAL |
![]() STMicroelectronics |
![]() Development Boards & Kits - ARM STM32F0 Eval Board 32-Bit ARM Cortex M0 |
![]() Data Sheet |
![]()
|
|
||||||||||||
![]() |
![]() STM32100B-EVAL |
![]() STMicroelectronics |
![]() Development Boards & Kits - ARM STM32 ARM Value Line Eval Board |
![]() Data Sheet |
![]()
|
|
||||||||||||
![]() |
![]() STM32100B-MCKIT |
![]() STMicroelectronics |
![]() Development Boards & Kits - ARM Motor Control Kit STM32F100 128KB JTAG |
![]() Data Sheet |
![]()
|
|
||||||||||||
![]() |
![]() STM32100E-EVAL |
![]() STMicroelectronics |
![]() Development Boards & Kits - ARM STM32F100 MCU EVAL STLINK/V2 Complete |
![]() Data Sheet |
![]()
|
|
||||||||||||
(Hong Kong)









