Product Summary
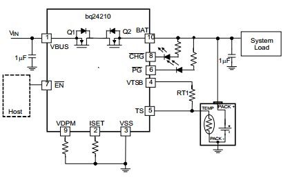
The bq24210dqcr is a highly integrated Li-ion linear charger targeted at space-limited portable applications. The high input voltage range with input over-voltage protection supports low-cost unregulated adapters. The input voltage regulation loop with programmable input voltage regulation threshold make it suitable for charging from alternative power sources, such as solar panel or inductive charging pad.The battery is charged in three phases: conditioning, constant current and constant voltage. In all charge phases, an internal control loop monitors the IC junction temperature and reduces the charge current if an internal temperature threshold is exceeded.
Parametrics
bq24210dqcr absolute maximum ratings: (1)BUS (with respect to VSS): –0.3 to 20; (2)Input Voltage BAT (with respect to VSS): –0.3 to 7 V; (3)VDPM, VTSB, ISET, TS, EN, CHG, PG (with respect to VSS): –0.3 to 7; (4)Input Current VBUS: 1.25 A; (5)Output Current (Continuous) BAT: 1.25 A; (6)Output Sink Current CHG, PG: 15 mA; (7)Junction temperature, TJ: –40 to 150°C; (8)Storage temperature, TSTG: –65 to 150°C.
Features
bq24210dqcr features: (1)input voltage dynamic power management feature; (2)selectable battery tracking mode to maximize the charge rate from solar panel using dpm feature; (3)load mode to support loads connected at vbus pin; (4)20V input rating, with over-voltage protection; (5)1% battery voltage regulation accuracy; (6)Up to 800mA charge current with 10% charge current accuracy; (7)thermal regulation protection for output current control; (8)low battery leakage current; (9)bat short-circuit protection; (10)NTC input monitoring; (11)built-in safety timer with reset control; (12)status indication – charging/power present; (13)available in small 2mm × 3mm son-10package.
Diagrams

| Image | Part No | Mfg | Description | ![]() |
Pricing (USD) |
Quantity | ||||||||||||
|---|---|---|---|---|---|---|---|---|---|---|---|---|---|---|---|---|---|---|
![]() |
![]() BQ24210DQCR |
![]() Texas Instruments |
![]() Battery Management 800mA,Sgl-Inp,Li-Ion Solar Batt Charger |
![]() Data Sheet |
![]()
|
|
||||||||||||
| Image | Part No | Mfg | Description | ![]() |
Pricing (USD) |
Quantity | ||||||||||||
![]() |
![]() bq24001 |
![]() Other |
![]() |
![]() Data Sheet |
![]() Negotiable |
|
||||||||||||
![]() |
![]() BQ24001EVM |
![]() Texas Instruments |
![]() Power Management IC Development Tools BQ24001 Eval Mod |
![]() Data Sheet |
![]() Negotiable |
|
||||||||||||
![]() |
![]() BQ24001PWP |
![]() Texas Instruments |
![]() Battery Management Li-Ion Linear Charge Management IC |
![]() Data Sheet |
![]()
|
|
||||||||||||
![]() |
![]() BQ24001PWPG4 |
![]() Texas Instruments |
![]() Battery Management Li-Ion Linear Charge Management IC |
![]() Data Sheet |
![]()
|
|
||||||||||||
![]() |
![]() BQ24001PWPR |
![]() Texas Instruments |
![]() Battery Management Li-Ion Linear Charge Management IC |
![]() Data Sheet |
![]()
|
|
||||||||||||
![]() |
![]() BQ24001PWPRG4 |
![]() Texas Instruments |
![]() Battery Management Li-Ion Linear Charge Management IC |
![]() Data Sheet |
![]()
|
|
||||||||||||
(Hong Kong)











