Product Summary
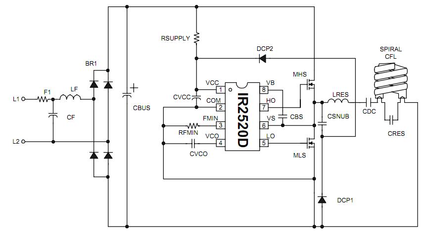
The ir2520dpbf is a complete adaptive ballast controller and 600V half-bridge driver integrated into a single IC for fluorescent lighting applications. The ir2520dpbf includes adaptive zero-voltage switching (ZVS), internal crest factor over-current protection, as well as an integrated bootstrap FET. The heart of this IC is a voltage controlled oscillator with externally programmable minimum frequency. All of the necessary ballast features are integrated in a small 8-pin DIP or SOIC package.
Parametrics
ir2520dpbf absolute maximum ratings: (1)VB, High side floating supply voltage: -0.3 to 625V; (2)VS, High side floating supply offset voltage: VB -25 to VB +0.3V; (3)VHO, High side floating output voltage: VS -0.3 to VB +0.3V; (4)VLO, Low side output voltage: -0.3 to VCC +0.3V; (5)VCO, Voltage controlled oscillator input current (Note 1): -5 to +5 mA; (6)ICC, Supply current (Note 2): -25 to 25 mA; (7)VS/dt, Allowable offset voltage slew rate: -50 to 50 V/ns; (8)PD, Package power dissipation @ TA ≤ +25°C 8-Lead PDIP: 1W; (9)PD=(TJMAX-TA)RthJA 8-Lead SOIC: 0.625W; (10)RthJA, Thermal resistance, junction to ambient 8-Lead PDIP: 125℃/W; (11)8-Lead SOIC: 200℃/W; (12)TJ, Junction temperature: -55 to 150℃; (13)TS, Storage temperature: -55 to 150℃; (14)TL, Lead temperature (soldering, 10 seconds): 300℃.
Features
ir2520dpbf features: (1)600V Half Bridge Driver; (2)Integrated Bootstrap FET; (3)Adaptive zero-voltage switching (ZVS); (4)Internal Crest Factor Over-Current Protection; (5)0 to 6VDC Voltage Controlled Oscillator; (6)Programmable minimum frequency; (7)Micropower Startup Current (80uA); (8)Internal 15.6V zener clamp on Vcc; (9)Small DIP8/SO8 Package; (10)Also available LEAD-FREE (PbF).
Diagrams

| Image | Part No | Mfg | Description | ![]() |
Pricing (USD) |
Quantity | ||||||||||||
|---|---|---|---|---|---|---|---|---|---|---|---|---|---|---|---|---|---|---|
![]() |
![]() IR2520DPBF |
![]() International Rectifier |
![]() Power Driver ICs 600V Ballast Cntrl IC w/Adptv 0V Switch |
![]() Data Sheet |
![]()
|
|
||||||||||||
| Image | Part No | Mfg | Description | ![]() |
Pricing (USD) |
Quantity | ||||||||||||
![]() |
![]() IR250BG..DCB |
![]() Other |
![]() |
![]() Data Sheet |
![]() Negotiable |
|
||||||||||||
![]() |
![]() IR250SG12HCB |
![]() Other |
![]() |
![]() Data Sheet |
![]() Negotiable |
|
||||||||||||
![]() |
![]() IR2520D |
![]() Other |
![]() |
![]() Data Sheet |
![]() Negotiable |
|
||||||||||||
![]() |
![]() IR2520DPBF |
![]() International Rectifier |
![]() Power Driver ICs 600V Ballast Cntrl IC w/Adptv 0V Switch |
![]() Data Sheet |
![]()
|
|
||||||||||||
![]() |
![]() IR2520DS |
![]() Other |
![]() |
![]() Data Sheet |
![]() Negotiable |
|
||||||||||||
![]() |
![]() IR2520DSPBF |
![]() International Rectifier |
![]() Power Driver ICs |
![]() Data Sheet |
![]()
|
|
||||||||||||
(Hong Kong)










