Product Summary
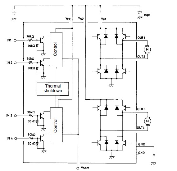
The lb1836ml-tlm-e is a low-saturation two-channel bidirectional motor driver IC for use in low-voltage applications. The lb1836ml-tlm-e is a bipolar stepper-motor driver IC that is ideal for use in printers, FDDs, cameras and other portable devices.
Parametrics
lb1836ml-tlm-e absolute maximum ratings: (1)Maximum supply voltage VCC max: –0.3 to +10.5 V; (2)Maximum supply voltage VS max: –0.3 to +10.5 V; (3)Output applied voltage VOUT: VS + VSF V; (4)Input applied voltage VIN: –0.3 to +10 V; (5)Ground pin flow-out current IGND Per channel: 1.0 A; (6)Allowable power dissipation Pd max With board: 800 mW; (7)Operating temperature Topr: –20 to +75 ℃; (8)Storage temperature Tstg: –40 to +125 ℃.
Features
lb1836ml-tlm-e features: (1)Low voltage operation (2.5 V min)Low saturation voltage (upper transistor + lower transistor; (2)residual voltage; 0.40 V typ at 400 mA)Parallel connection (Upper transistor + lower transistor residual voltage; 0.5 V typ at 800 mA); (3)Separate logic power supply and motor power supplyBrake function; (4)Spark killer diodes built in; (5)Thermal shutdown circuit built in Compact package (14-pin MFP).
Diagrams

(Hong Kong)






