Product Summary
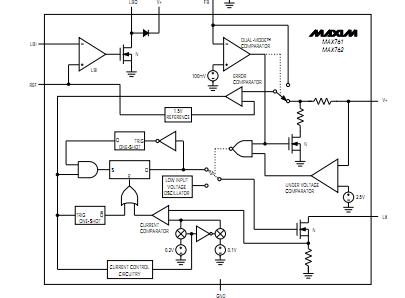
The max761csa+ is a step-up switching regulator provides high efficiency over a wide range of load currents, delivering up to 150mA. A unique, current-limited pulse-frequency-modulated (PFM) control scheme gives the max761csa+ the benefits of pulse-width-modulated (PWM) converters (high efficiency with heavy loads), while using less than 110μA of supply current (vs. 2mA to 10mA for PWM converters). The result is high efficiency over a wide range of loads. The applications of the max761csa+ include Flash Memory Programming, PCMCIA Cards, Battery Powered, Applications, High-Efficiency DC-DC Converters.
Parametrics
max761csa+ absolute maximum ratings: (1)Supply Voltage V+ to GND: -0.3 to 17V; (2)REF, LBO, LBI, SHDN, FB: -0.3V to (V+ + 0.3V); (3)LX: -0.3V to 17V; (4)LX Peak Current: 1.5A; (5)LBO Current: 5mA; (6)Continuous Power Dissipation (TA = +70℃); (7)Plastic DIP (derate 9.09mW/℃ above +70℃): 727mW; (8)SO (derate 5.88mW/℃ above +70℃): 471mW; (9)CERDIP (derate 8.00mW/℃ above +70℃): 640mW; (10)MAX76_C_A: 0 to +70℃; (11)MAX76_E_A: -40 to +85℃; (12)MAX76_MJA: -55 to +125℃; (13)MAX76_C_A/E_A: +150℃; (14)MAX76_MJA: +175℃; (15)Storage Temperature Range: -65℃ to +160℃; (16)Lead Temperature (soldering, 10sec): +300℃.
Features
max761csa+ features: (1)High Efficiency for a Wide Range of Load Currents; (2)12V/150mA Flash Memory Programming Supply; (3)110 μA Max Supply Current; (4)5 μA Max Shutdown Supply Current; (5)2V to 16.5V Input Voltage Range; (6)12V (MAX761), 15V (MAX762) or Adjustable Output; (7)Current-Limited PFM Control Scheme; (8)300kHz Switching Frequency; (9)Internal, 1A, N-Channel Power FET; (10)LBI/LBO Low-Battery Comparator.
Diagrams

| Image | Part No | Mfg | Description | ![]() |
Pricing (USD) |
Quantity | ||||
|---|---|---|---|---|---|---|---|---|---|---|
![]() |
![]() MAX761CSA+ |
![]() Maxim Integrated Products |
![]() DC/DC Switching Converters 12/15/AdjV Step-Up DC/DC Converter |
![]() Data Sheet |
![]() Negotiable |
|
||||
![]() |
![]() MAX761CSA+T |
![]() Maxim Integrated Products |
![]() DC/DC Switching Converters Integrated Circuits (ICs) |
![]() Data Sheet |
![]() Negotiable |
|
||||
(Hong Kong)









