Product Summary
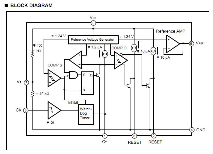
The mb3773p is a Power Supply Monitor with Watch-Dog Timer. The mb3773p generates the reset signal to protect an arbitrary system when the power-supply voltage momentarily is intercepted or decreased. It is IC for the power-supply voltage watch and Power on reset is generated at the normal return of the power supply. The mb3773p sends the microprocessor the reset signal when decreasing more than the voltage, which the power supply of the system specified, and the computer data is protected from an accidental deletion. The applications of the mb3773p are Industrial Equipment and Arcade Amusement etc.
Parametrics
mb3773p absolute maximum ratings: (1)Supply voltage, VCC: -0.3 to + 18 V; (2)Input voltage, VS: -0.3 to VCC + 0.3 ( ≤ +18) V; (3)VCK - 0.3 + 18 V; (4)RESET, RESET Supply voltage VOH: -0.3 to VCC + 0.3 ( ≤ +18) V; (5)Power dissipation (Ta ≤ +85℃) PD: 200 mW; (6)Storage temperature TSTG: -55 to +125℃.
Features
mb3773p features: (1)Precision voltage detection (VS = 4.2 V ± 2.5 %); (2)Detection threshold voltage has hysteresis function; (3)Low voltage output for reset signal (VCC = 0.8 V Typ); (4)Precision reference voltage output (VR = 1.245 V ± 1.5%); (5)With built-in watch-dog timer of edge trigger input; (6)External parts are few.(1 piece in capacity); (7)The reset signal outputs the positive and negative both theories reason; (8)One type of package (SOP-8pin : 1 type).
Diagrams

| Image | Part No | Mfg | Description | ![]() |
Pricing (USD) |
Quantity | ||||||||||||||||||||||
|---|---|---|---|---|---|---|---|---|---|---|---|---|---|---|---|---|---|---|---|---|---|---|---|---|---|---|---|---|
![]() |
![]() MB3773PF-ERE1 |
![]() |
![]() IC VOLT SUPERVISOR 8-SOP |
![]() Data Sheet |
![]()
|
|
||||||||||||||||||||||
![]() |
![]() MB3773PF-G-BND-JNE1 |
![]() |
![]() IC POWER SUPPLY MONITOR 8SOP |
![]() Data Sheet |
![]()
|
|
||||||||||||||||||||||
![]() |
![]() MB3773PF-G-BND-JN-ERE1 |
![]() |
![]() IC PWR SUPPLY MON W/WD 8SOP |
![]() Data Sheet |
![]()
|
|
||||||||||||||||||||||
(Hong Kong)









