Product Summary
The op07mj is an Ultralow Offset Voltage Dual Operational Amplifier. The op07mj has very low input offset voltage which is obtained by trimming at the wafer stage. These low offset voltages of the op07mj generally eliminate any need fo external nulling. The op07mj also features low input bias current and high open-loop gain. The low offsets and high open-loop gain make the op07mj particularly useful for high-gain instrumentation applications.
Parametrics
op07mj absolute maximum ratings: (1)Supply voltage: ±22 V; (2)Differential input voltage: ±30 V; (3)Output short-circuit duration: Indefinite; (4)Storage temperature range: -65 to +150 ℃; (5)Operating temperature range: -55 to +125 ℃; (6)Lead temperature: +300 ℃; (7)Junction temperature: +150 ℃.
Features
op07mj features: (1)Low vos: 25 μV MAx; (2)Low vos drift: 0.65 μV/℃ MAx; (3)Ultra-stable vs time: 1.0 μV/Month MAx; (4)Low niose: 0.6 μVp-p MAx; (5)Wide input voltage range: ±14 V; (6)Wide supply voltage range: ±3 to ±18 V; (7)Fits 725, 108 A/308 A, 741, AD510 sockets; (8)125 ℃ temperature-tested dice.
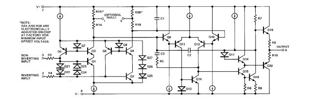
Diagrams

(Hong Kong)






