Product Summary
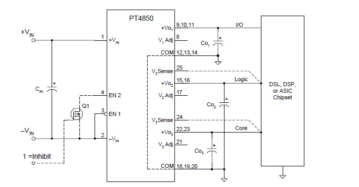
The PT4853 is a triple output DC/DC converter that operate from a standard (–48V) central office supply. The PT4853 is rated for a combined output of up to 25A, and were designed for powering mixed logic applications. The triple-output voltage provides a compact multiple-output power supply in a single DC/DC module. Output voltage options include a low-voltage output for a DSP or ASIC core, and two additional supply voltages for the I/O, and other functions. The PT4853 incorporates many features to simplify system integration. The PT4853 include a flexible On/Off enable control, input undervoltage lockout and over-temperature protection. All outputs are current limited and short-circuit protected, and are internally sequenced to meet the power-up and power-down requirements of popular DSP ICs. The PT4853 is housed in a space-saving solderable case. The module requires no external heat sink. Both vertical and horizontal pin configurations are available, including surface mount.
Parametrics
PT4853 absolute maximum ratings: (1)Output current, Io, each output, Io1: 15 A; Io2: 10 A Io3: 10 A; Iotot, total (all three outputs): 25 A; (2)Input voltage range, Vin, continuous: 36 to 75 V; Surge (1 minute): : 80 V; (3)Set-point voltage tolerance, Votol: 1.5 %Vo.
Features
PT4853 features: (1)Triple logic voltage outputs (independently regulated !); (2)Input voltage range: 36V to 75V; (3)1500VDC isolation; (4)Over-current protection; (5)Over-voltage protection; (6)Over-temperature shutdown; (7)Under-voltage lockout; (8)Independently adjustable outputs dual logic On/Off control; (9)Fixed frequency operation; (10)Solderable space saving package: 1.97 sq. in. PCB area (suffix N); (11)IPC lead free 2; (12)Safety approvals pending: UL60950; CSA 22.2 950; VDE EN60950.
Diagrams

| Image | Part No | Mfg | Description | ![]() |
Pricing (USD) |
Quantity | ||||
|---|---|---|---|---|---|---|---|---|---|---|
![]() |
![]() PT4853N |
![]() Texas Instruments |
![]() DC/DC Switching Converters Triple-Output Iso DC-DC Cnvtr |
![]() Data Sheet |
![]() Negotiable |
|
||||
![]() |
![]() PT4853C |
![]() Texas Instruments |
![]() DC/DC Switching Converters Triple-Output Iso DC-DC Cnvtr |
![]() Data Sheet |
![]() Negotiable |
|
||||
![]() |
![]() PT4853A |
![]() Texas Instruments |
![]() DC/DC Switching Converters Triple-Output Iso DC-DC Cnvtr |
![]() Data Sheet |
![]() Negotiable |
|
||||
(Hong Kong)









