Product Summary
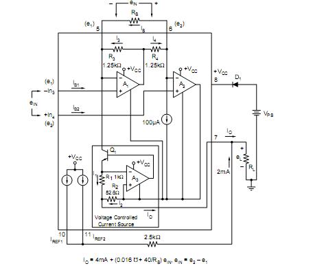
The xtr105pa is a microcircuit, 4-20mA, two-wire transmitter containing a high accuracy instrumentation amplifier (IA), a voltage-controlled output current source, and dual-matched precision current reference. This combination of the xtr105pa is ideally suited for remote signal conditioning of a wide variety of transducers such as thermocouples, RTDs, thermistors, and strain gauge bridges. Applications of the xtr105pa include: industrial process control pressure transmitters, resistance bridge inputs, thermocouple inputs, RTD inputs, current shunt (mV) inputs, precision dual current sources, automated manufacturing and power/plant energy system monitoring.
Parametrics
xtr105pa absolute maximum ratings: (1) Power Supply, +VCC: 40V; (2) Input Voltage, e1, e2: ≥VOUT, ≤+Vcc; (3) Storage Temperature Range, Ceramic: -55°C to +165°C, Plastic: -55°C to +125°C; (4) Lead Temperature (soldering 10s) G, P: +300°C, (wave soldering, 3s) U: +260°C; (5) Output Short-Circuit Duration: Continuous +VCC to IOUT; (6) Junction Temperature: +165°C.
Features
xtr105pa features: (1) instrumentation amplifier input: low offset voltage, 30μV max, low voltage drift, 0.75μV/°C max, low nonlinearity, 0.01% max; (2) true two-wire operation; (3) dual matched current sources; (4) wide supply range: 11.6 to 40V; (5) -40°C to +85°C specification range; (6) small 14-pin DIP package, ceramic and plastic.
Diagrams

| Image | Part No | Mfg | Description | ![]() |
Pricing (USD) |
Quantity | ||||||||||||
|---|---|---|---|---|---|---|---|---|---|---|---|---|---|---|---|---|---|---|
![]() |
![]() XTR101AP |
![]() Texas Instruments |
![]() Current Sense Amplifiers Prec Lo-Drift 4-20mA 2-Wire Trnsmtr |
![]() Data Sheet |
![]()
|
|
||||||||||||
![]() |
![]() XTR101APG4 |
![]() Texas Instruments |
![]() Current Sense Amplifiers Prec Lo-Drift 4-20mA 2-Wire Trnsmtr |
![]() Data Sheet |
![]()
|
|
||||||||||||
(Hong Kong)









