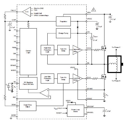
Product Summary
The A3934SLQT is a three-phase, brushless dc motor controller. The A3934SLQT high-current gate drive capability allows driving of a wide range of power MOSFETs and can support motor supply voltages to 50 V. The A3934SLQT integrates a bootstrapped high-side driver to minimize the external component count required to drive N-channel MOSFET drivers. Internal fi xed off-time, PWM current-control circuitry can be used to regulate the maximum load current to a desired value. The peak load current limit is set by the user’s selection of an input reference voltage and external sensing resistor. A user-selected external RC timing network sets the fi xed off-time pulse duration. For added flexibility, the PWM input can provide speed/torque control where the internal current control circuit sets a limit on the maximum current.
Parametrics
A3934SLQT absolute maximum ratings: (1)Load Supply Voltage, VBB: 50 V; (2)VREG (Transient): 15 V; (3)Logic Input Voltage Range, VIN: -0.3 V to VLCAP +0.3 V; (4)Sense Voltage, VSENSE: -5 V to 1.5 V; (5)Pins: SA, SB, SC: -5 V to 50 V; (6)Pins: GHA, GHB, GHC: -5 V to VBB + 17 V; (7)Pins: CA, CB, CC: SA/SB/SC + 17 V; (8)Operating Temperature Range; (9)Ambient Temperature, TA: -20℃ to +85℃; (10)Junction Temperature, TJ: +150℃; (11)Storage Temperature, TS: -55℃ to +150℃; (12)Thermal Impedance (Typical), at TA = +25℃;; (13)measured on a JEDEC-standard "High-K" PCB: 44℃/W.
Features
A3934SLQT features: (1)Drives wide range of N-channel MOSFETs; (2)Low-side synchronous rectifi cation; (3)Power MOSFET protection; (4)Adjustable dead time for cross-conduction protection; (5)Selectable coast or dynamic brake on; (6)power-down or RESET input; (7)Fast/slow current decay modes; (8)Internal PWM current control; (9)Motor lead short-to-ground protection; (10)Internal 5 V regulator; (11)Fault diagnostic output; (12)Thermal shutdown; (13)Undervoltage protection.
Diagrams

![]() |
![]() A3930KJP-T |
![]() |
![]() IC MOTOR CTLR BLDC 3PH 48-LQFP |
![]() Data Sheet |
![]() Negotiable |
|
||||||||||||||||
![]() |
![]() A3930KJPTR-T |
![]() |
![]() IC BLDC CTLR/MOSFET DVR 48-LQFP |
![]() Data Sheet |
![]()
|
|
||||||||||||||||
![]() |
![]() A3931KJP-T |
![]() |
![]() IC MOTOR CTLR BLDC 3PH 48-LQFP |
![]() Data Sheet |
![]() Negotiable |
|
||||||||||||||||
![]() |
![]() A3932 |
![]() Other |
![]() |
![]() Data Sheet |
![]() Negotiable |
|
||||||||||||||||
![]() |
![]() A3932SEQ-T |
![]() |
![]() IC CTRLR MOSFET 3PH 32-PLCC |
![]() Data Sheet |
![]() Negotiable |
|
||||||||||||||||
![]() |
![]() A3932SEQTR |
![]() |
![]() IC CTRLR MOSFET 3PH 32-PLCC |
![]() Data Sheet |
![]() Negotiable |
|
||||||||||||||||
(Hong Kong)









