Product Summary
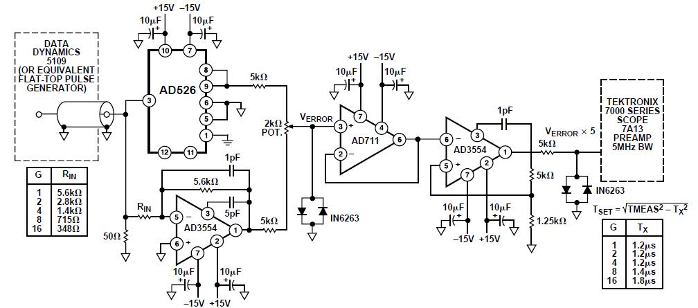
The AD526JN is a single-ended, monolithic software programmable gain amplifier (SPGA) that provides gains of 1, 2, 4, 8 and 16. It is complete, including amplifier, resistor network and TTL-compatible latched inputs, and requires no external components. Low gain error and low nonlinearity make the AD526JN ideal for precision instrumentation applications requiring programmable gain. The small signal bandwidth is 350 kHz at a gain of 16. In addition, the AD526JN provides excellent dc precision. The FETinput stage results in a low bias current of 50 pA. A guaranteed maximum input offset voltage of 0.5 mV max (C grade) and low gain error (0.01%, G = 1, 2, 4, C grade) are accomplished using Analog Devices’ laser trimming technology. The applications of the AD526JN include dynamic range extension for ADC systems, gain ranging preamps.
Parametrics
AD526JN absolute maximum ratings: (1)Input Offset Voltage: 0.4 to 1.5 mV; (2)Input Offset Voltage Drift Over Temperature 5 to 20 mV/℃; (3)Input Offset Voltage TMIN to TMAX: 2.0mV; (4)Input Offset Voltage vs. Supply (VS ± 10%): 80 dB; (5)Input bias current, Over Input Voltage Range ± 10 V: 50 to 150pA; (6)Voltage Range (Linear Operation): ±10 to ±12 V; (7)Capacitance: 5 pF; (8)Voltage: ±10 to ±12V; (9)Current (VOUT = ±10 V): ±10mA; (10)Short-Circuit Current: 15 to 30 mA; (11)DC Output Resistance: 0.002 W; (12)Load Capacitance(For Stable Operation): 700 pF.
Features
AD526JN features: (1)Digitally Programmable Binary Gains from 1 to 16; (2)Two-Chip Cascade Mode Achieves Binary Gain from 1 to 256; (3)Gain Error: 0.01% Max, Gain = 1, 2, 4 (C Grade); 0.02% Max, Gain = 8, 16 (C Grade); 0.5 ppm/℃ Drift Over Temperature; (4)Fast Settling Time, 10 V Signal Change: 0.01% in 4.5 ms (Gain = 16); Gain Change: 0.01% in 5.6 ms (Gain = 16); (5)Low Nonlinearity: 60.005% FSR Max (J Grade); (6)Excellent DC Accuracy: Offset Voltage: 0.5 mV Max (C Grade); Offset Voltage Drift: 3 mV/℃ (C Grade); (7)TTL-Compatible Digital Inputs.
Diagrams

| Image | Part No | Mfg | Description | ![]() |
Pricing (USD) |
Quantity | ||||||||||||||||
|---|---|---|---|---|---|---|---|---|---|---|---|---|---|---|---|---|---|---|---|---|---|---|
![]() |
![]() AD526JNZ |
![]() |
![]() IC AMP PGA 10MA 16DIP |
![]() Data Sheet |
![]()
|
|
||||||||||||||||
![]() |
![]() AD526JN |
![]() |
![]() IC AMP PGA 10MA 16DIP |
![]() Data Sheet |
![]()
|
|
||||||||||||||||
(Hong Kong)









