Product Summary
The BRY61 is a Programmable Unijunction Transistor. Planar PNPN trigger device in a SOT23 plastic package. The applications of the BRY61 include Motor control, Oscillators, Relay replacement, Timers, Pulse shapers, etc.
Parametrics
BRY61 absolute maximum ratings: (1)VGA, gate-anode voltage: 70 V; (2)IA(AV), average anode current: 175 mA; (3)IARM, repetitive peak anode current tp = 10 ms; d = 0.01: 2.5 A; (4)IASM, non-repetitive peak anode current tp = 10 ms: 3 A; (5)dlA/dt, rate of rise of anode current 1A ≤ 2.5 A - 20 A/ms; (6)Ptot, total power dissipation Tamb ≤ 25℃: 250 mW; (7)Tstg, storage temperature: -65 to +150℃; (8)Tj, junction temperature: 150℃; (9)Tamb, operating ambient temperature: -65 to +150℃.
Features
BRY61 features: (1)IP, peak point current, VS = 10 V; RG = 10 kW: 0.2 mA; VS = 10 V; RG = 100 kW: 0.06 mA; (2)IV, valley point current VS = 10 V; RG = 10 kW: 2 mA; VS = 10 V; RG = 100 kW: 1mA; (3)Voffset, offset voltage typical curve; IA = 0: VP-VS V; (4)IGAO, gate-anode leakage current IK = 0; VGA = 70 V: 10 nA; (5)IGKS, gate-cathode leakage current VAK = 0; VKG = 70 V: 100 nA; (6)VAK, anode-cathode voltage IA = 100 mA: 1.4 V; (7)VOM, peak output voltage VAA = 20 V; C = 10 nF: 6V; (8)tr, rise time VAA = 20 V; C = 10 nF: 80 ns.
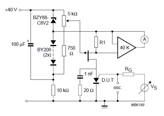
Diagrams

| Image | Part No | Mfg | Description | ![]() |
Pricing (USD) |
Quantity | ||||
|---|---|---|---|---|---|---|---|---|---|---|
![]() |
![]() BRY61 |
![]() Other |
![]() |
![]() Data Sheet |
![]() Negotiable |
|
||||
| Image | Part No | Mfg | Description | ![]() |
Pricing (USD) |
Quantity | ||||
![]() |
![]() BRY61 |
![]() Other |
![]() |
![]() Data Sheet |
![]() Negotiable |
|
||||
(Hong Kong)









