Product Summary
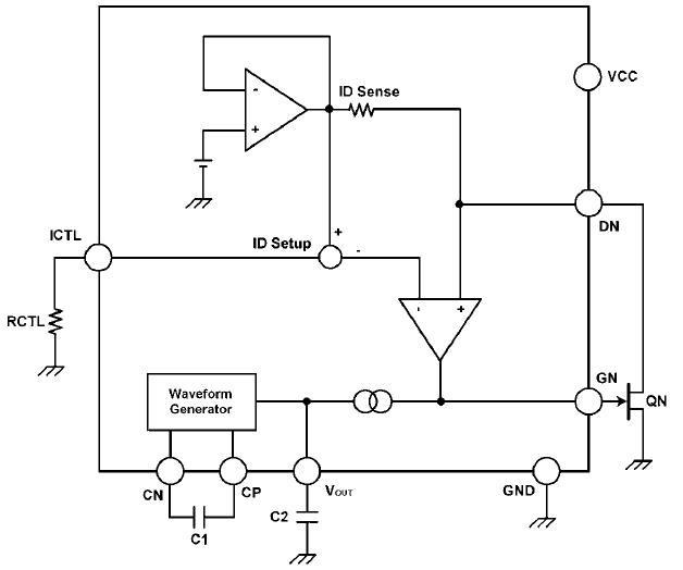
The AT1511R is an FET bias controller and tone detection. The AT1511R includes bias circuits to drive up to three external FETs. A control input to the device selects either one of two FETs as operational using 0V gate switching methodology, the third FET is permanently active. This feature is particularly used as an LNB polarisation switch. Also specific to LNB applications is the enhanced 22kHz tone detection and logic output feature which is used to enable high and low band frequency switching. The applications of the AT1511R include Satellite receiver LNBs, Private mobile radio (PMR), Cellular telephones.
Parametrics
AT1511R absolute maximum ratings: (1)Power supply voltage, VCC: -0.6 to 12 V; (2)Supply Current, ICC: 100 mA; (3)Input Voltage, VPOL: 25 V; (4)Drain Current, VD: 0 to 15 mA; (5)Operating temperature, Topr: -40 to +70℃; (6)Storage temperature, Tstg: -50 to +85℃; (7)Power dissipation, Pd: 500 mW.
Features
AT1511R features: (1)Provides bias for GaAs and HEMT FETs; (2)Drives up to three FETs; (3)Dynamic FET protection; (4)Drain current set by external resistor; (5)Regulated negative rail generator requires only 2 external capacitors; (6)Choice in drain voltage; (7)Wide supply voltage range; (8)Polarisation switch for LNBs - supporting zero volt gate switching topology; (9)22kHz tone detection for band switching; (10)Compliant with ASTRA control specifications; (11)SSOP surface mount package.
Diagrams

![]() |
![]() AT15-0001 |
![]() Other |
![]() |
![]() Data Sheet |
![]() Negotiable |
|
||||||||
![]() |
![]() AT1504 |
![]() Other |
![]() |
![]() Data Sheet |
![]() Negotiable |
|
||||||||
![]() |
![]() AT15LHV |
![]() Voltronics |
![]() Trimmer / Variable Capacitors 1000Volts 1.0pF-16pF |
![]() Data Sheet |
![]()
|
|
||||||||
![]() |
![]() AT15NHV |
![]() Voltronics |
![]() Trimmer / Variable Capacitors 1000Volts 1.0pF-16pF |
![]() Data Sheet |
![]()
|
|
||||||||
![]() |
![]() AT15HV |
![]() Voltronics |
![]() Trimmer / Variable Capacitors PTFE Dielectric 1000V 1.0 to 16.0pF |
![]() Data Sheet |
![]()
|
|
||||||||
(Hong Kong)









