Product Summary
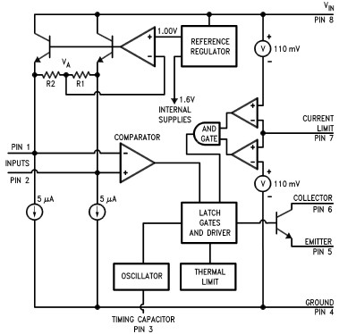
The LM3578AM is a switching regulator which can easily be set up for such DC-to-DC voltage conversion circuits as the buck, boost, and inverting configurations. The LM3578AM features a unique comparator input stage which not only has separate pins for both the inverting and non-inverting inputs, but also provides an internal 1.0V reference to each input, thereby simplifying circuit design and p.c. board layout. The applications of the LM3578AM include: Switching regulators in buck, boost, inverting, and single-ended transformer configurations, Motor speed control, Lamp flasher.
Parametrics
LM3578AM absolute maximum ratings: (1)Total Supply Voltage: 50V; (2)Collector Output to Ground: -0.3V to +50V; (3)Emitter Output to Ground: -1V to +50V; (4)Power Dissipation: Internally limited; (5)Output Current: 750 mA; (6)Storage Temperature: -65℃ to +150℃; (7)Lead Temperature(soldering, 10 seconds): 260℃; (8)Maximum Junction Temperature: 150℃; (9)ESD Tolerance: 2 kV.
Features
LM3578AM features: (1)Inverting and non-inverting feedback inputs; (2)1.0V reference at inputs; (3)Operates from supply voltages of 2V to 40V; (4)Output current up to 750 mA, saturation less than 0.9V; (5)Current limit and thermal shut down; (6)Duty cycle up to 90%.
Diagrams

| Image | Part No | Mfg | Description | ![]() |
Pricing (USD) |
Quantity | ||||||||||||
|---|---|---|---|---|---|---|---|---|---|---|---|---|---|---|---|---|---|---|
![]() |
![]() LM3578AM |
![]() National Semiconductor (TI) |
![]() Switching Converters, Regulators & Controllers |
![]() Data Sheet |
![]()
|
|
||||||||||||
![]() |
![]() LM3578AM/NOPB |
![]() National Semiconductor (TI) |
![]() Switching Converters, Regulators & Controllers SWITCHING REGULATOR |
![]() Data Sheet |
![]()
|
|
||||||||||||
![]() |
![]() LM3578AMX/NOPB |
![]() National Semiconductor (TI) |
![]() Switching Converters, Regulators & Controllers |
![]() Data Sheet |
![]()
|
|
||||||||||||
![]() |
![]() LM3578AMX |
![]() National Semiconductor (TI) |
![]() Switching Converters, Regulators & Controllers |
![]() Data Sheet |
![]()
|
|
||||||||||||
(Hong Kong)










