Product Summary
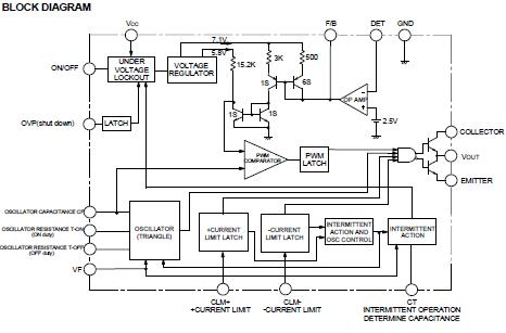
The M51995AP is a primary switching regulator controller which is especially designed to get the regulated DC voltage from AC power supply. This IC can directly drive the MOS-FET with fast rise and fast fall output pulse. The M51995AP has the functions of not only high frequency OSC and fast output drive but also current limit with fast response and high sensibility so the true "fast switching regulator" can be realized. It has another big feature of current protection to short and over current, owing to the integrated timer-type protection circuit, if few parts are added to the primary side. The applications of the M51995AP include Feed forward regulator, fly-back regulator.
Parametrics
M51995AP absolute maximum ratings: (1)VCC, Supply voltage: 36V; (2)VC, Collector voltage: 36V; (3)IO, Output current, peak: ±2A; continuous: ±0.15A; (4)VvF, VF terminal voltage: Vcc; (5)ON/OFF, ON/OFF terminal voltage: Vcc; (6)VCLM-, CLM-terminal voltage: -4.0 to +4.0V; (7)VCLM+, CLM+terminal voltage: -0.3 to +4.0V; (8)lOVP, OVP terminal current: 8mA; (9)VDET, DET terminal voltage: 6V; (10)IDET, DET terminal input current: 5mA; (11)VFB, F/B terminal voltage: 0 to 10V; (12)ITON, T-ON terminal input current: -1mA; (13)ITOFF, T-OFF terminal input current: -2mA; (14)PD, Power dissipation: 1.5W; (15)Kθ, Thermal derating factor: 12mW/℃; (16)Topr, Operating temperature: -30 to +185℃; (17)Tstg, Storage temperature: -40 to +125℃; (18)Tj Junction temperature: 150℃.
Features
M51995AP features: (1)500kHz operation to MOS FET; (2)Output current: ±2A; (3)Output rise time 60ns,fall time 40ns; (4)Modified totempole output method with small through current; (5)Compact and light-weight power supply; (6)Small start-up current: 90μA typ; (7)Big difference between "start-up voltage" and "stop voltage" makes the smoothing capacitor of the power input section small. Start-up threshold 16V,stop voltage 10V; (8)Packages with high power dissipation are used to with-stand the heat generated by the gate-drive current of MOS FET. 16-pin DIP,20-pin SOP 1.5W (at 25℃); (9)Simplified peripheral circuit with protection circuit and built-in large-capacity totempole output; (10)High-speed current limiting circuit using pulse-by-pulse method(Two system of CLM +pin, CLM -pin); (11)Protection by intermittent operation of output over current: Timer protection circuit; (12)Over-voltage protection circuit with an externally re-settable latch(OVP); (13)Protection circuit for output miss action at low supply voltage(UVLO); (14)High-performance and highly functional power supply; (15)Triangular wave oscillator for easy dead time setting.
Diagrams

| Image | Part No | Mfg | Description | ![]() |
Pricing (USD) |
Quantity | ||||||
|---|---|---|---|---|---|---|---|---|---|---|---|---|
![]() |
![]() M51995AP |
![]() Other |
![]() |
![]() Data Sheet |
![]() Negotiable |
|
||||||
| Image | Part No | Mfg | Description | ![]() |
Pricing (USD) |
Quantity | ||||||
![]() |
![]() M51903L |
![]() Other |
![]() |
![]() Data Sheet |
![]() Negotiable |
|
||||||
![]() |
![]() M51943AGP |
![]() Other |
![]() |
![]() Data Sheet |
![]() Negotiable |
|
||||||
![]() |
![]() M51957BL |
![]() |
![]() IC VOLTAGE DETECTOR 5-SIP |
![]() Data Sheet |
![]() Negotiable |
|
||||||
![]() |
![]() M51957BL#TF0J |
![]() |
![]() IC VOLTAGE DETECTOR 5-SIP |
![]() Data Sheet |
![]()
|
|
||||||
![]() |
![]() M51970L |
![]() Other |
![]() |
![]() Data Sheet |
![]() Negotiable |
|
||||||
![]() |
![]() M51971FP |
![]() Other |
![]() |
![]() Data Sheet |
![]() Negotiable |
|
||||||
(Hong Kong)










