Product Summary
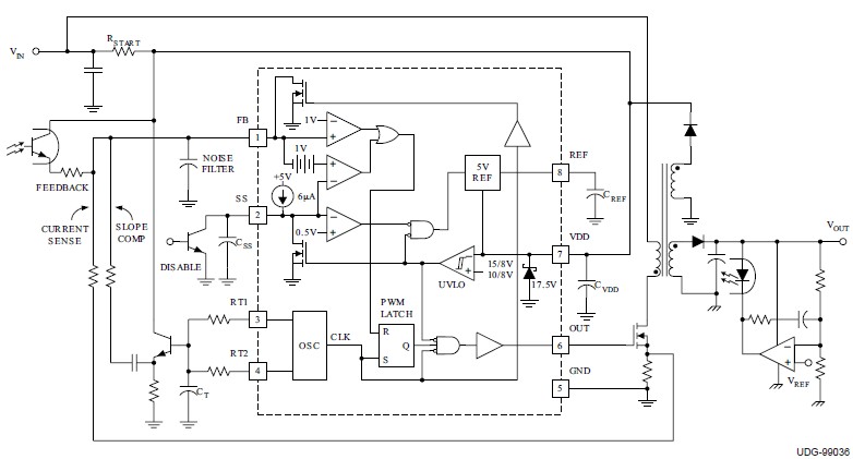
The UCC2809D-2 is a BCDMOS economy low power integrated circuit contains all the control and drive circuitry required for off-line and isolated DC-to-DC fixed frequency current mode switching power supplies with minimal external parts count.
Parametrics
UCC2809D-2 absolute maximum ratings: (1)VDD: 19V; (2)IVDD: 25mA; (3)IOUT (tpw < 1μs and Duty Cycle < 10%): –0.4A to 0.8A; (4)RT1, RT2, SS: –0.3V to REF + 0.3V; (5)IREF: 15mA; (6)Storage Temperature: –65°C to +150°C; (7)Junction Temperature: –55°C to +150°C; (8)Lead Temperature (Soldering, 10 sec.): +300°C.
Features
UCC2809D-2 features: (1)User Programmable Soft Start With Active Low Shutdown; (2)User Programmable Maximum Duty Cycle; (3)Accessible 5V Reference; (4)Undervoltage Lockout; (5)Operation to 1MHz; (6)0.4A Source/0.8A Sink FET Driver; (7)Low 100μA Startup Current.
Diagrams

| Image | Part No | Mfg | Description | ![]() |
Pricing (USD) |
Quantity | ||||||||||||
|---|---|---|---|---|---|---|---|---|---|---|---|---|---|---|---|---|---|---|
![]() |
![]() UCC2809D-2 |
![]() Texas Instruments |
![]() Primary & Secondary Side PWM Controllers Economy Primary Side Controller |
![]() Data Sheet |
![]()
|
|
||||||||||||
![]() |
![]() UCC2809D-2G4 |
![]() Texas Instruments |
![]() Primary & Secondary Side PWM Controllers Economy Primary Side Controller |
![]() Data Sheet |
![]()
|
|
||||||||||||
(Hong Kong)









