Product Summary
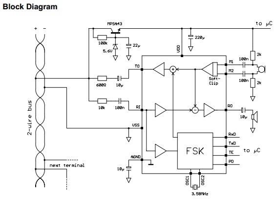
The as2507 is a CMOS integrated circuit that contains all the functions needed to build a 2-wire intercom network. The as2507 incorporates 2/4-wire conversion (hybrid), soft clipping for high speech quality, FSK modem and a simple interface to a microcontroller. The signalling mode is selectable between FSK modulation and burst mode. The low standby current (typ. 2 mA) allows several devices to listen to the 2-wire line. The speech circuit is designed for compatibility with commonly used handset (150Ω earpiece and electret microphone) with receive gain of -6 dB and transmit gain of 32 dB (relative to line). The as2507 can be applied in entrance telephone system, intercom and data transmission, alarm systems, toy phone.
Parametrics
as2507 absolute maximum ratings: (1)Positive Supply Voltage: -0.3V≤VDD≤7V; (2)Input Current: ±25mA; (3)Analogue Input Voltage: -0.3V≤Vin≤VDD+0.3V; (4)Digital Input Voltage: -0.3V≤Vin≤VDD+0.3V; (5)Electrostatic Discharge (HBM 1.5kΩ-100pF): ±1000V; (6)Storage Temperature: -65°C to +125°C.
Features
as2507 features: (1)Line/speech circuit and signalling on one 14 pin CMOS chip; (2)Only 2 wires needed for power supply, signalling and speech; (3)Soft clipping to avoid harsh distortion; (4)Fully integrated 2/4 wire conversion; (5)Side tone cancellation; (6)Low noise; (7)Signalling with FSK modem; (8)Low standby power consumption allows parallel operation of up to 25 terminals on a bus pair with central supply; (9)Parallel operation of up to 70 terminals if supplied locally; (10)Controllable via simple μC interface; (11)Very few external components.
Diagrams

(Hong Kong)






