Product Summary
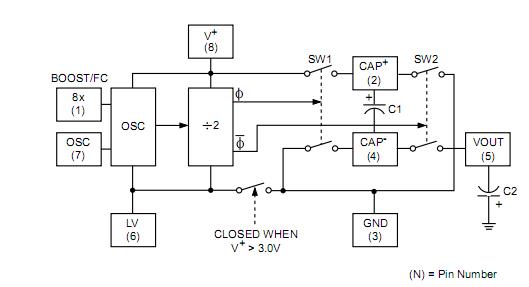
The cat6611cq is a charge-pump voltage converter. It can invert a positive input voltage to a negative output. Only two external capacitors are needed. With a guaranteed 100mA output current capability, the cat6611cq can replace a switching regulator and its inductor. Lower EMI is achieved due to the absence of an inductor. The applications of the cat6611cq are (1)Negative voltage generator; (2)Voltage doubler; (3)Voltage splitter; (4)Low EMI power source; (5)GaAs FET biasing; (6)Lithium battery power supply; (7)Instrumentation; (8)LCD contrast bias; (9)Cellular phones, pagers.
Parametrics
cat6611cq absolute maximum ratings: (1)V+ to GND: 6V; (2)Input Voltage (Pins 1, 6 and 7): -0.3V to (V+ + 0.3V); (3)BOOST/FC and OSC Input Voltage: The least negative of (Out - 0.3V) or (V+ - 6V) to (V+ + 0.3V); (4)Output Short-circuit Duration to GND: 1 sec; (5)Continuous Power Dissipation (TA = 70°C): 730mW; (6)Storage Temperature: -65°C to 160°C; (7)Lead Soldering Temperature (10 sec): 300°C; (8)ESD Rating-Human Body Model: 2000V.
Features
cat6611cq features: (1)Converts V+ to V- or V+ to 2V+; (2)Low output resistance, 10Ω max; (3)High power efficiency; (4)Selectable charge pump frequency of 25kHz or 135kHz; optimize capacitor size.; (5)Low quiescent current; (6)Pin-compatible to MAX660, LTC660 with higher frequency operation; (7)Available in 8-pin SOIC andDIP packages; (8)Lead-free, halogen-free package option.
Diagrams

(Hong Kong)






