Product Summary
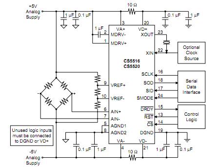
The cs5520-bs is a 20-Bit Bridge Transducer A/D Converter. The cs5520-bs is complete solutions for digitizing low level signals from strain gauges, load cells, and pressure transducers. The cs5520-bs offers an on-chip software programmable instrumentation amplifier block, choice of DC or AC bridge excitation, and software selectable reference and signal demodulation.
Parametrics
cs5520-bs absolute maximum ratings: (1)DC Power Supplies, VD+: -0.3 to (VA+)+0.3 V; (2)Input Current, Any Pin Except Supplies, lin: ±10 mA; (3)Analog Input Voltage AIN and VREF pins, VINA: (VA-)-0.3 to (VA+)+0.3 V; (4)Digital Input Voltage, VIND: -0.3 to (VD+)+0.3 V; (5)Ambient Operating Temperature, TA: -55 - 125 ℃; (6)Storage Temperature, Tstg: -65 to 150 ℃.
Features
cs5520-bs features: (1)On-chip Instrumentation Amplifier; (2)On-chip Programmable Gain Amplifier; (3)On-Chip 4-Bit D/A For Offset Removal; (4)Dynamic Excitation Options; (5)Linearity Error: ±0.0015% FS 20-bit, No Missing Codes ; (6)CMRR at 50/60 Hz > 200 dB; (7)System Calibration Capability with calibration read/write option; (8)3-, 4-, or 5-wire Serial Communications Port; (9)Low Power Consumption: 40 mW 10 μW Standby Mode for Portable applications.
Diagrams

| Image | Part No | Mfg | Description | ![]() |
Pricing (USD) |
Quantity | ||||
|---|---|---|---|---|---|---|---|---|---|---|
![]() |
![]() CS5520-BS |
![]() Cirrus Logic |
![]() ADC (A/D Converters) 20-Bit Bridge Transducer ADC |
![]() Data Sheet |
![]() Negotiable |
|
||||
![]() |
![]() CS5520-BSZ |
![]() Cirrus Logic |
![]() ADC (A/D Converters) 20-Bit Bridge Transducer ADC |
![]() Data Sheet |
![]() Negotiable |
|
||||
(Hong Kong)









