Product Summary
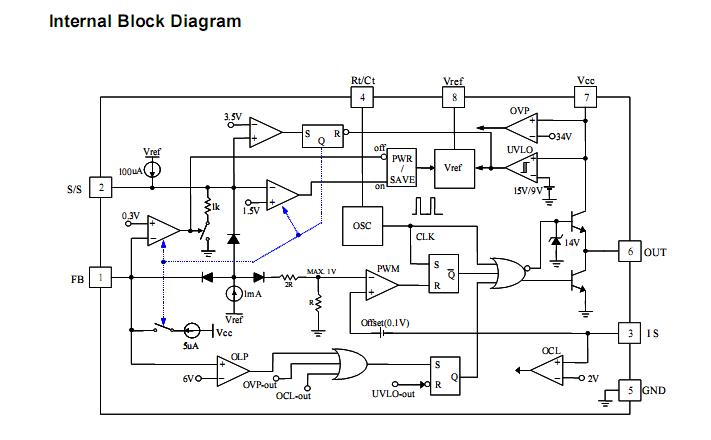
The fan7554 is a fixed frequency current mode PWM controller. The fan7554 is specially designed for off-line and DC to DC converter applications with minimal external components. The fan7554 features a trimmed oscillator for precise duty cycle control, a temperature compensated reference, an ON/OFF control, a high gain error amplifier, a current sensing comparator, and a high current totem-pole output. The fan7554 has various protection functions such as an over load protection, an over current protection, and the over voltage protection, which include built-in auto restart circuit. Applications of the fan7554 include: Off-Line & DC-DC Converters.
Parametrics
fan7554 absolute maximum ratings: (1) Supply Voltage Vcc: 30V; (2) Output Current IO: ±1A; (3) Input Voltage to FB Pin VFB: -0.3 to VSD V; (4) Input Voltage to IS Pin VIS: -0.3 to VOC V; (5) Power Dissipation at TA≤25°C, PD: 0.85W (8-DIP) , 0.42W (8-SOP) ; (6) Operating Temperature TOPR: -25 to +85°C; (7) Storage Temperature TSTG: -55 to +150°C; (8) Thermal Resistance, Junction-to-Air Rθja: 147.8°C/W (8-DIP) , 291.4°C/W (8-SOP) .
Features
fan7554 features: (1) Current Mode Control; (2) Pulse by Pulse Current Limiting; (3) Low External Components; (4) Under Voltage Lockout(UVLO): 9V/15V; (5) Stand-by Current: Typ. 100uA; (6) Power Saving Mode Current: Typ. 200uA; (7) Operating Current: Typ. 7mA; (8) Soft Start; (9) On/Off Control; (10) Over Load Protection (OLP) ; (11) Over Voltage Protection(OVP) ; (12) Over Current Protection(OCP) ; (13) Over Current Limit(OCL) ; (14) Operating Frequency up to 500kHz; (15) 1A Totem-Pole Output Current.
Diagrams

| Image | Part No | Mfg | Description | ![]() |
Pricing (USD) |
Quantity | ||||||||||||
|---|---|---|---|---|---|---|---|---|---|---|---|---|---|---|---|---|---|---|
![]() |
![]() FAN7554 |
![]() Fairchild Semiconductor |
![]() DC/DC Switching Controllers PWM Control IC |
![]() Data Sheet |
![]()
|
|
||||||||||||
![]() |
![]() FAN7554D |
![]() Fairchild Semiconductor |
![]() DC/DC Switching Controllers PWM Controller |
![]() Data Sheet |
![]() Negotiable |
|
||||||||||||
![]() |
![]() FAN7554D_Q |
![]() Fairchild Semiconductor |
![]() Current Mode PWM Controllers PWM Controller |
![]() Data Sheet |
![]()
|
|
||||||||||||
![]() |
![]() FAN7554DTF_Q |
![]() Fairchild Semiconductor |
![]() Current Mode PWM Controllers PWM Controller |
![]() Data Sheet |
![]()
|
|
||||||||||||
![]() |
![]() FAN7554DTF |
![]() Fairchild Semiconductor |
![]() DC/DC Switching Controllers PWM Controller |
![]() Data Sheet |
![]()
|
|
||||||||||||
(Hong Kong)









