Product Summary
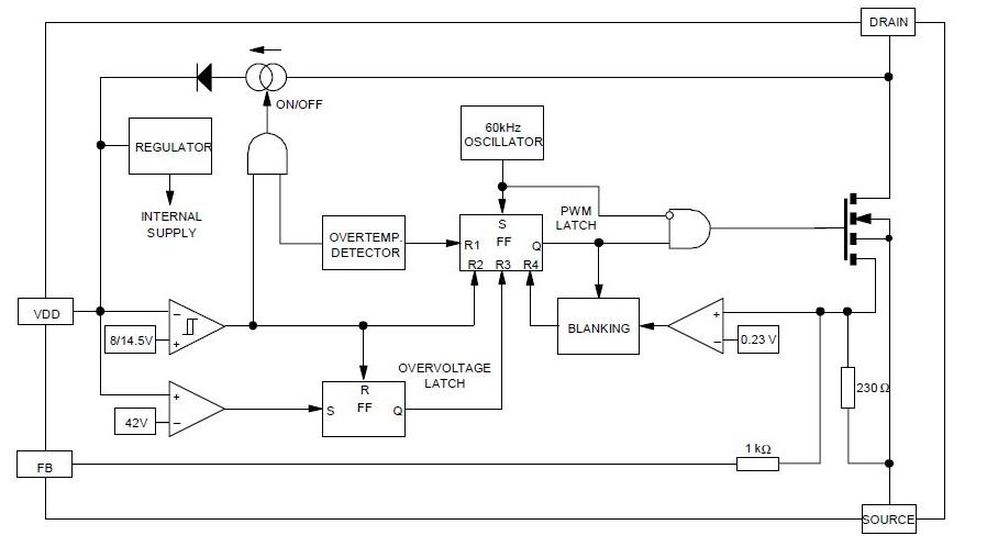
The viper22a is a low power off line smps primary switcher. It combines a dedicated current mode PWM controller with a high voltage Power MOSFET on the same silicon chip. Typical applications of the viper22a cover off line power supplies for battery charger adapters, standby power supplies for TV or monitors, auxiliary supplies for motor control, etc.
Parametrics
viper22a absolute maximum ratings: (1)VDS(sw) Switching Drain Source Voltage (Tj=25~125℃): -0.3 to 730 V; (2)VDS(st) Start Up Drain Source Voltage (Tj=25~125℃): -0.3 to 400 V; (3)ID Continuous Drain Current: Internally limited; (4)VDD Supply Voltage: 0 to 50 V; (5)IFB Feedback Current: 3 mA; (6)VESD Electrostatic Discharge: Machine Model (R=0Ω; C=200pF): 200 V; Charged Device Model: 1.5 kV; (7)Tj Junction Operating Temperature: Internally limited ℃; (8)Tc Case Operating Temperature: -40 to 150 ℃; (9)Tstg Storage Temperature: -55 to 150 ℃.
Features
viper22a features: (1)fixed 60 khz switching frequency; (2)9v to 38v wide range vdd voltage; (3)current mode control; (4)auxiliary undervoltage lockout with hysteresis; (5)high voltage start up current source; (6)overtemperature, overcurrent and overvoltage protection with autorestart.
Diagrams

| Image | Part No | Mfg | Description | ![]() |
Pricing (USD) |
Quantity | ||||||||||||
|---|---|---|---|---|---|---|---|---|---|---|---|---|---|---|---|---|---|---|
![]() |
![]() VIPER22A |
![]() Other |
![]() |
![]() Data Sheet |
![]() Negotiable |
|
||||||||||||
![]() |
![]() VIPER22ADIP |
![]() STMicroelectronics |
![]() Current Mode PWM Controllers 700V 0.1A SMPS |
![]() Data Sheet |
![]() Negotiable |
|
||||||||||||
![]() |
![]() VIPER22AS-E |
![]() STMicroelectronics |
![]() Current Mode PWM Controllers Low Power OFF-Line SMPS Primary Switchr |
![]() Data Sheet |
![]()
|
|
||||||||||||
![]() |
![]() VIPER22ADIP-E |
![]() STMicroelectronics |
![]() Current Mode PWM Controllers Low Power OFF-Line SMPS |
![]() Data Sheet |
![]()
|
|
||||||||||||
![]() |
![]() VIPER22ASTR-E |
![]() STMicroelectronics |
![]() Current Mode PWM Controllers Lo Pwr Offline SMPS Primary Switcher |
![]() Data Sheet |
![]()
|
|
||||||||||||
![]() |
![]() VIPER22AS |
![]() |
![]() IC OFFLINE SWIT PWM SMPS 8SOIC |
![]() Data Sheet |
![]() Negotiable |
|
||||||||||||
(Hong Kong)










