Product Summary
The AM29DL164DT-90EI is a 16 Megabit (2 M × 8-Bit/1 M × 16-Bit) CMOS 3.0 Volt-only, Simultaneous Operation Flash Memory. The AM29DL164DT-90EI consists of 16 megabit, 3.0 volt-only flash memory devices, organized as 1,048,576 words of 16 bits each or 2,097,152 bytes of 8 bits each. Word mode data appears on DQ0–DQ15; byte mode data appears on DQ0–DQ7. The AM29DL164DT-90EI is designed to be programmed in-system with the standard 3.0 volt VCC supply, and can also be programmed in standard EPROM programmers.
Parametrics
AM29DL164DT-90EI absolute maximum ratings: (1)Storage Temperature: –65 to +150℃; (2)Ambient Temperature with Power Applied: –65 to +125℃; (3)Voltage with Respect to Ground, VCC:–0.5 V to +4.0 V; A9, OE#, and RESET#:–0.5 V to +12.5 V; WP#/ACC:–0.5 V to +10.5 V; All other pins: –0.5 V to VCC +0.5 V; (4)Output Short Circuit Current: 200 mA.
Features
AM29DL164DT-90EI features: (1)Data Management Software (DMS): AMD-supplied software manages data programming and erasing, enabling EEPROM emulation; Eases sector erase limitations; (2)Supports Common Flash Memory Interface (CFI); (3)Erase Suspend/Erase Resume: Suspends erase operations to allow programming in same bank; (4)Data# Polling and Toggle Bits: Provides a software method of detecting the status of program or erase cycles; (5)Unlock Bypass Program command: Reduces overall programming time when issuing multiple program command sequences.
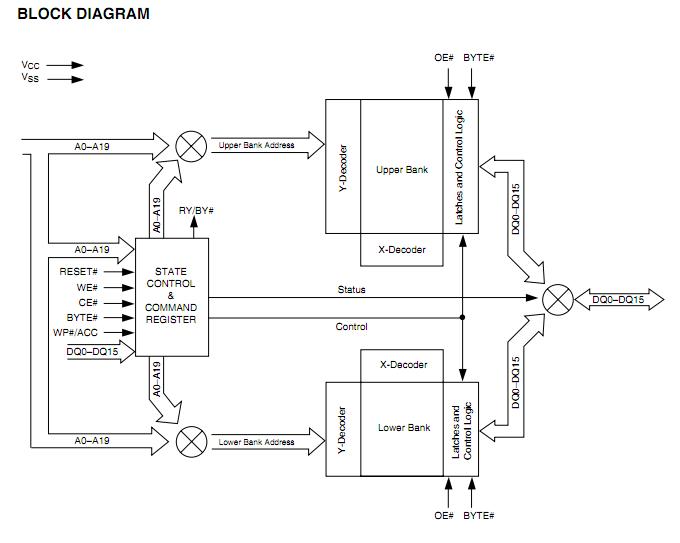
Diagrams

(Hong Kong)






