Product Summary
The HD64F3062BF25Q is a 16-bit single-chip microcomputer.
Parametrics
HD64F3062BF25Q absolute maximum ratings: (1)Analog input capacitance: 20 pF; (2)Allowable signal-source impedance: 10 kΩ.
Features
HD64F3062BF25Q features: (1)Upward compatibility with H8/300 CPU Can execute H8/300 Series object programs; (2)General-register architecture Sixteen 16-bit general registers (also usable as sixteen 8-bit registers or eight 32-bit registers); (3)64 basic instructions: 8/16/32-bit arithmetic and logic instructions; Multiply and divide instructions; Powerful bit-manipulation instructions; (4)16-Mbyte linear address space; (5)High-speed operation all frequently-used instructions execute in two to four states; Maximum clock frequency: 20 MHz (H8/3062F-ZTAT R-mask version, H8/3062 masked ROM version, H8/3061 masked ROM version, H8/3060 masked ROM version).
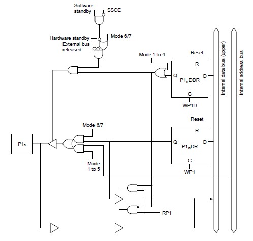
Diagrams

(Hong Kong)






