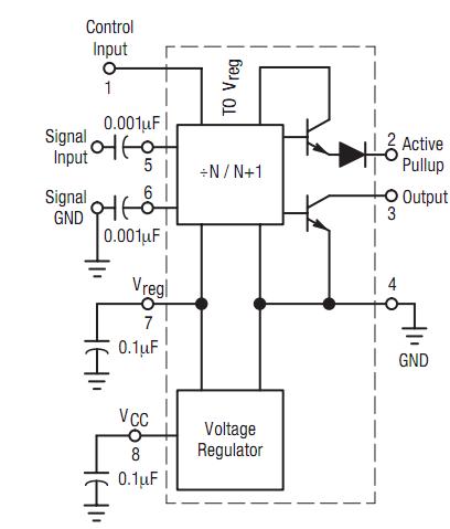
Product Summary
The mc12016d is a Dual Modulus Prescaler. The mc12016d will drive divide by 32 and 33, 40 and 41, and 64 and 65, respectively. An internal regulator of the mc12016d is provided to allow these devices to be used over a wide range of power–supply voltages. The devices of the mc12016d may be operated by applying a supply voltage of 5.0 Vdc ±10% at Pin 7, or by applying an unregulated voltage source from 5.5 Vdc to 9.5 Vdc to Pin 8.
Parametrics
mc12016d absolute maximum ratings: (1)Regulated Voltage, Pin 7, Vreg: 8.0 Vdc; (2)Power Supply Voltage, Pin 8, VCC: 10 Vdc; (3)Operating Temperature Range, TA: –40 to +85 ℃; (4)Storage Temperature Range, Tstg: –65 to +175 ℃.
Features
mc12016d features: (1)225 MHz Toggle Frequency; (2)Low–Power 7.5 mA Maximum at 6.8 V; (3)Control Input and Output Are Compatible With Standard CMOS; (4)Connecting Pins 2 and 3 Allows Driving One TTL Load; (5)Supply Voltage 4.5 V to 9.5 V; (6)Operating Temperature Range TA = –40 to 85 ℃.
Diagrams

(Hong Kong)






