Product Summary
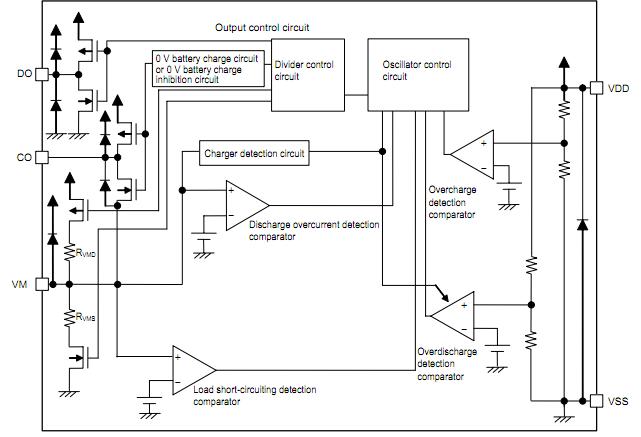
The s-8211dam-m5t1g is a battery protection ic for single-cell lithium-ion/lithium-polymer rechargeable batteries and include high-accuracy voltage detectors and delay circuits. The s-8211dam-m5t1g is suitables for protecting single-cell rechargeable lithium-ion / lithium-polymer battery packs from overcharge, overdischarge, and overcurrent. The applications of the s-8211dam-m5t1g include Lithium-ion rechargeable battery packs, Lithium-polymer rechargeable battery packs.
Parametrics
s-8211dam-m5t1g absolute maximum ratings: (1)Input voltage between VDD pin and VSS pin, VDS: VSS-0.3 to VSS + 12 V; (2)VM pin input voltage, VVM: -28 to VDD + 0.3 V; (3)DO pin output voltage, VDO: -0.3 to VDD + 0.3 V; (4)CO pin output voltage, VCO: -0.3 to VDD + 0.3 V; (5)Power dissipation SOT-23-5, PD: 600*1 mW; (6)Operating ambient temperature, Topr: -40 to + 85 ℃; (7)Storage temperature, Tstg: -55 to + 125 ℃.
Features
s-8211dam-m5t1g features: (1)High-accuracy voltage detection circuit; (2)Detection delay times are generated by an internal circuit; (3)High-withstanding-voltage device is used for charger connection pins; (4)0 V battery charge function available / unavailable are selectable; (5)Shutdown function yes / no are selectable; (6)Wide operating temperature range: -40 to +85 ℃; (7)Low current consumption Operation mode, Power-down mode; (8)Small package: SOT-23-5, SNT-6A; (9)Lead-free product.
Diagrams

| Image | Part No | Mfg | Description | ![]() |
Pricing (USD) |
Quantity | ||||||||||||
|---|---|---|---|---|---|---|---|---|---|---|---|---|---|---|---|---|---|---|
![]() |
![]() S-8211DAM-M5T1G |
![]() Seiko Instruments |
![]() Battery Management LITHIUM-ION BATTERY PROTECTION 1 CELL |
![]() Data Sheet |
![]() Negotiable |
|
||||||||||||
| Image | Part No | Mfg | Description | ![]() |
Pricing (USD) |
Quantity | ||||||||||||
![]() |
![]() S-82 |
![]() CCS |
![]() Development Software ACE KIT W/MACHX PCWH |
![]() Data Sheet |
![]() Negotiable |
|
||||||||||||
![]() |
![]() S-8201-1-R |
![]() Cooper Bussmann |
![]() Fuseholders, Clips, & Hardware FUSEBLOCK |
![]() Data Sheet |
![]()
|
|
||||||||||||
![]() |
![]() S-8201-2-R |
![]() Cooper Bussmann |
![]() Fuseholders, Clips, & Hardware BUSS FUSEBLOCK |
![]() Data Sheet |
![]()
|
|
||||||||||||
![]() |
![]() S-8202-12-R |
![]() Cooper Bussmann |
![]() Fuseholders, Clips, & Hardware BUSS FUSEBLOCK |
![]() Data Sheet |
![]()
|
|
||||||||||||
![]() |
![]() S-8202-1-R |
![]() Cooper Bussmann |
![]() Fuseholders, Clips, & Hardware BUSS FUSEBLOCK |
![]() Data Sheet |
![]()
|
|
||||||||||||
![]() |
![]() S-8202-1X |
![]() Cooper Bussmann |
![]() Fuseholders, Clips, & Hardware BREAKAWAY FUSE BLOCK |
![]() Data Sheet |
![]()
|
|
||||||||||||
(Hong Kong)









