Product Summary
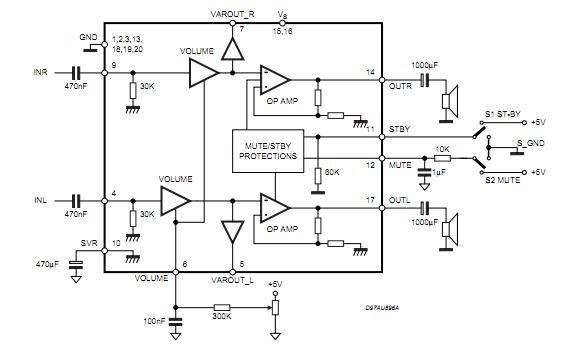
The tda7496lk is a stereo 2W+2W class AB power amplifier assembled in the @ Powerdip 14+3+3 package, specially designed for high quality sound, TV and Monitor applications. Features of the tda7496lk include linear volume control, Stand-by and mute functions.
Parametrics
tda7496lk absolute maximum ratings: (1)VS, DC Supply Voltage: 26 V; (2)VIN, Maximum Input Voltage: 8 Vpp; (3)Ptot, Total Power Dissipation (Tcase = 60 ℃): 6 W; (4)Tamb, Ambient Operating Temperature: 0 to 70 ℃; (5)Tstg, Tj, Storage and Junction Temperature: -40 to 150 ℃; (6)V6, Volume CTRL DC voltage: 7 V.
Features
tda7496lk features: (1)2W+2W OUTPUT POWER RL = 8 Ω @THD = 10% VCC = 14V; (2)ST-BY AND MUTE FUNCTIONS; (3)LOW TURN-ON TURN-OFF POP NOISE; (4)LINEAR VOLUME CONTROL DC COUPLED WITH POWER OP. AMP.; (5)NO BOUCHEROT CELL; (6)NO ST-BY RC INPUT NETWORK; (7)SINGLE SUPPLY RANGING UP TO 15V; (8)SHORT CIRCUIT PROTECTION; (9)THERMAL OVERLOAD PROTECTION; (10)INTERNALLY FIXED GAIN; (11)SOFT CLIPPING; (12)VARIABLE OUTPUT AFTER VOLUME CONTROL CIRCUIT; (13)POWERDIP (14+3+3) PACKAGE.
Diagrams

(Hong Kong)






