Product Summary
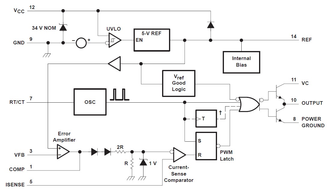
The TL3843 is a current-mode pwm controller. The TL3843 provide the features that be necessary to implement off-line or dc-to-dc fixed-frequency current-mode control schemes with a minimum number of external components. Some of the internally implemented circuit is an undervoltage lockout (UVLO), featuring a start-up current of less than 1 mA, and a precision reference trimmed for accuracy at the error amplifier input. Other internal circuit include logic to ensure latched operation, a pulse-width modulation (PWM) comparator (which also provides current-limit control), and a totem-pole output stage designed to source or sink high-peak current. The output stage, suitable for driving N-channel MOSFETs, is low when the TL3843 is in the off state.
Parametrics
TL3843 absolute maximum ratings: (1)Supply voltage (see Note 1)(ICC < 30 mA): Self limiting; (2)Analog input voltage range, VI (VFB and ISENSE): –0.3 V to 6.3 V; (3)Output voltage, VO (OUTPUT): 35 V; (4)Input voltage, VI, (VC, D package only): 35 V; (5)Supply current, ICC: 30 mA; (6)Output current, IO: ±1 A; (7)Error amplifier output sink current: 10 mA; (8)Package thermal impedance, qJA (see Notes 2 and 3): D package: 86°C/W; D-8 package: 97°C/W; P package: 85°C/W; (9)Virtual junction temperature range, TJ: 0°C to 150°C; (10)Output energy (capacitive load): 5 mJ; (11)Lead temperature, 1,6 mm (1/16 inch)from case for 10 seconds: 260°C; (12)Storage temperature range, Tstg: –65°C to 150°C.
Features
TL3843 features: (1)Optimized for off-line and dc-to-dc converters; (2)Low start-up current (<1 mA); (3)Automatic feed-forward compensation; (4)Pulse-by-pulse current limiting; (5)Enhanced load-response characteristics; (6)Undervoltage lockout with hysteresis; (7)Double-pulse suppression; (8)High-current totem-pole output; (9)Internally trimmed bandgap reference; (10)500-kHz operation; (11)Error amplifier with low output resistance; (12)Designed to be interchangeable with UC2842 and UC3842 series.
Diagrams

| Image | Part No | Mfg | Description | ![]() |
Pricing (USD) |
Quantity | ||||||||||||
|---|---|---|---|---|---|---|---|---|---|---|---|---|---|---|---|---|---|---|
![]() |
![]() TL3843BD |
![]() Texas Instruments |
![]() Current Mode PWM Controllers Hi-Perf Current-Mode PWM Controller |
![]() Data Sheet |
![]()
|
|
||||||||||||
![]() |
![]() TL3843BD-8 |
![]() Texas Instruments |
![]() Current Mode PWM Controllers HP Current-Mode PWM Controller |
![]() Data Sheet |
![]()
|
|
||||||||||||
![]() |
![]() TL3843BDG4 |
![]() Texas Instruments |
![]() Current Mode PWM Controllers Hi-Perf Current-Mode PWM Controller |
![]() Data Sheet |
![]()
|
|
||||||||||||
![]() |
![]() TL3843BDG4-8 |
![]() Texas Instruments |
![]() Current Mode PWM Controllers HP Current-Mode PWM Controller |
![]() Data Sheet |
![]()
|
|
||||||||||||
![]() |
![]() TL3843BDR |
![]() Texas Instruments |
![]() Current Mode PWM Controllers Current Mode PWM Controller |
![]() Data Sheet |
![]()
|
|
||||||||||||
![]() |
![]() TL3843BDR-8 |
![]() Texas Instruments |
![]() Current Mode PWM Controllers Current Mode PWM Controller |
![]() Data Sheet |
![]()
|
|
||||||||||||
![]() |
![]() TL3843BDRG4 |
![]() Texas Instruments |
![]() Current Mode PWM Controllers Current Mode PWM Controller |
![]() Data Sheet |
![]()
|
|
||||||||||||
![]() |
![]() TL3843BDRG4-8 |
![]() Texas Instruments |
![]() Current Mode PWM Controllers Current Mode PWM Controller |
![]() Data Sheet |
![]()
|
|
||||||||||||
(Hong Kong)









